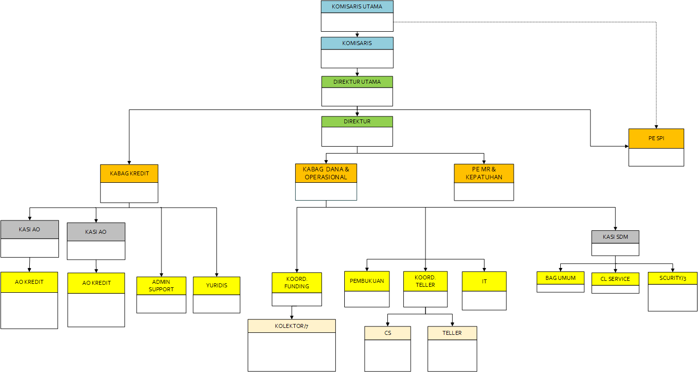
struktur organisasi